无障碍辅助浏览
网站导航
网站首页
交通政务
交通动态信息
信用建设
公告信息
图片信息
优化营商环境
交通政务服务窗口
政务公开
政务服务
党建工作
行业服务
公交
出租
客运
货运
维修
驾培
地铁
政民互动
民意征集
在线访谈
回复选登
局长信箱
12345综合服务平台
法定主动公开内容
部门文件
政策解读
机关简介
权责清单
部门会议
意见征集
决策部署
行政许可
行政执法
收费项目
预算决算
建议提案
人事信息
政务服务
政策法规
放管服改革
交通运输领域基层政务公开
行业政务
政策解读
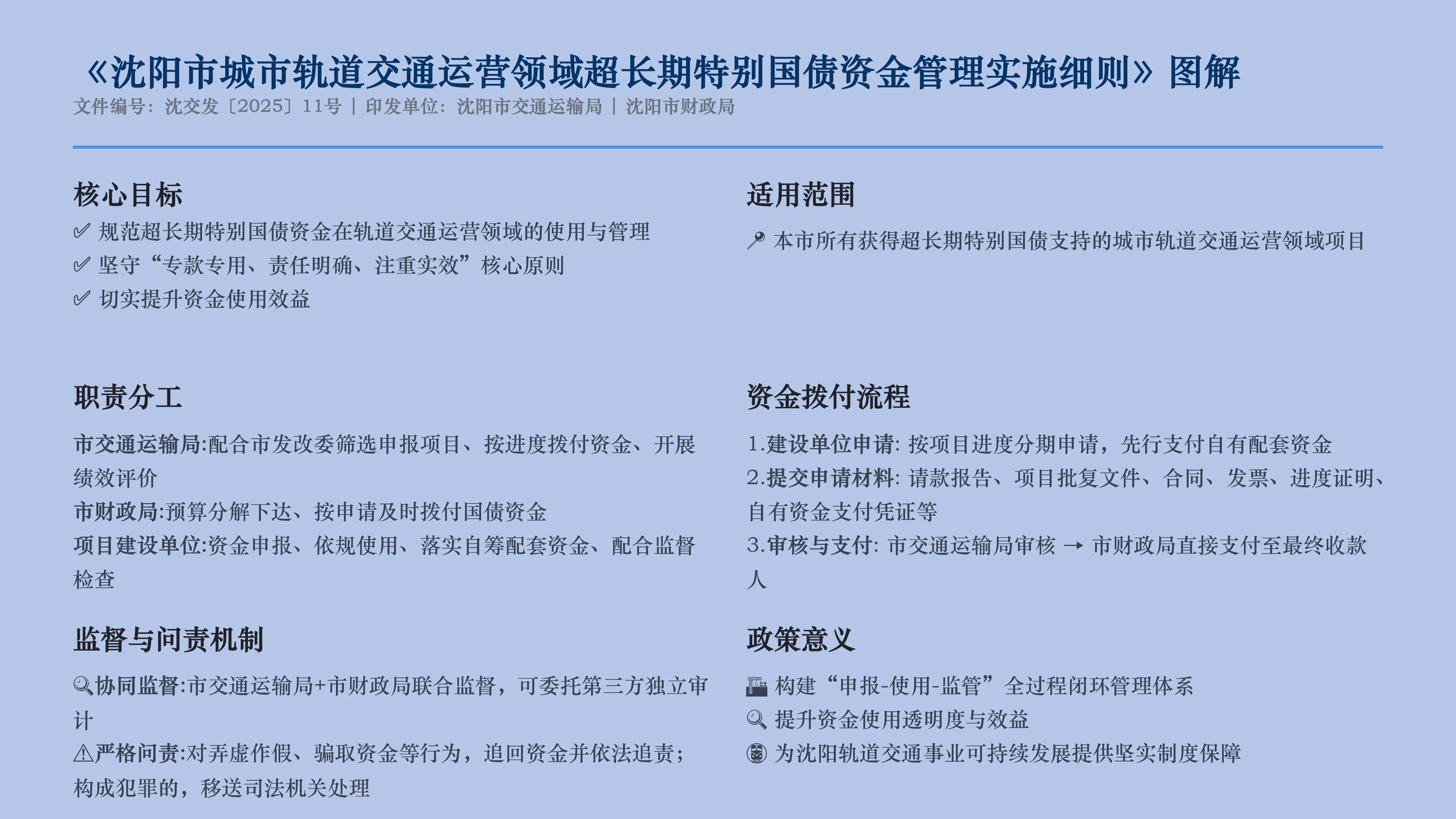
《沈阳市城市轨道交通运营领域超长期特别国债资金管理实施细则》图解
信息来源:沈阳市交通运输局 发布时间:2025-12-06